您的位置:
首页
>
信息公告
>
土地出让结果公告
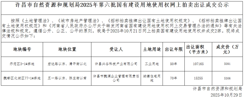
许昌市自然资源和规划局2025年第六批国有建设用地使用权网上拍卖出让成交公示
【信息来源:
】
【信息时间:2025-10-29 阅读次数:
】【字号
大
中
小
】【
我要打印
】【
关闭
】